もしもノート(地域連携パス)
手書き用PDFダウンロード > もしものノート全ページ (PDF 949KB) 2015年3月6日 発行
エクセルXLSダウンロード > もしものノート全ページ (XLS 722KB) 2015年3月6日 発行
手書きPDF(PC入力対応)ダウンロード > もしものノート全ページ (PDF 2.3MB) 2014年8月12日 修正版
もしもノート 【認知症進行度チェック表 解説】

- 目 次 -
- 目次ページ
- 表 紙
- はじめに
- 基本(本人・家族・各関係期間用)1
- 基本(本人・家族・各関係期間用)2
- わたしのプロフィール(1)(本人・家族)3
- わたしのプロフィール(2)(本人・家族)4
- 認知症チェックシート(本人・家族)5
- 認知症チェックシートの概要
- 問診表 6
- 認知症進行度チェック表(家族・介護期間用)7
- 認知症進行度チェック表(家族・介護期間用)8
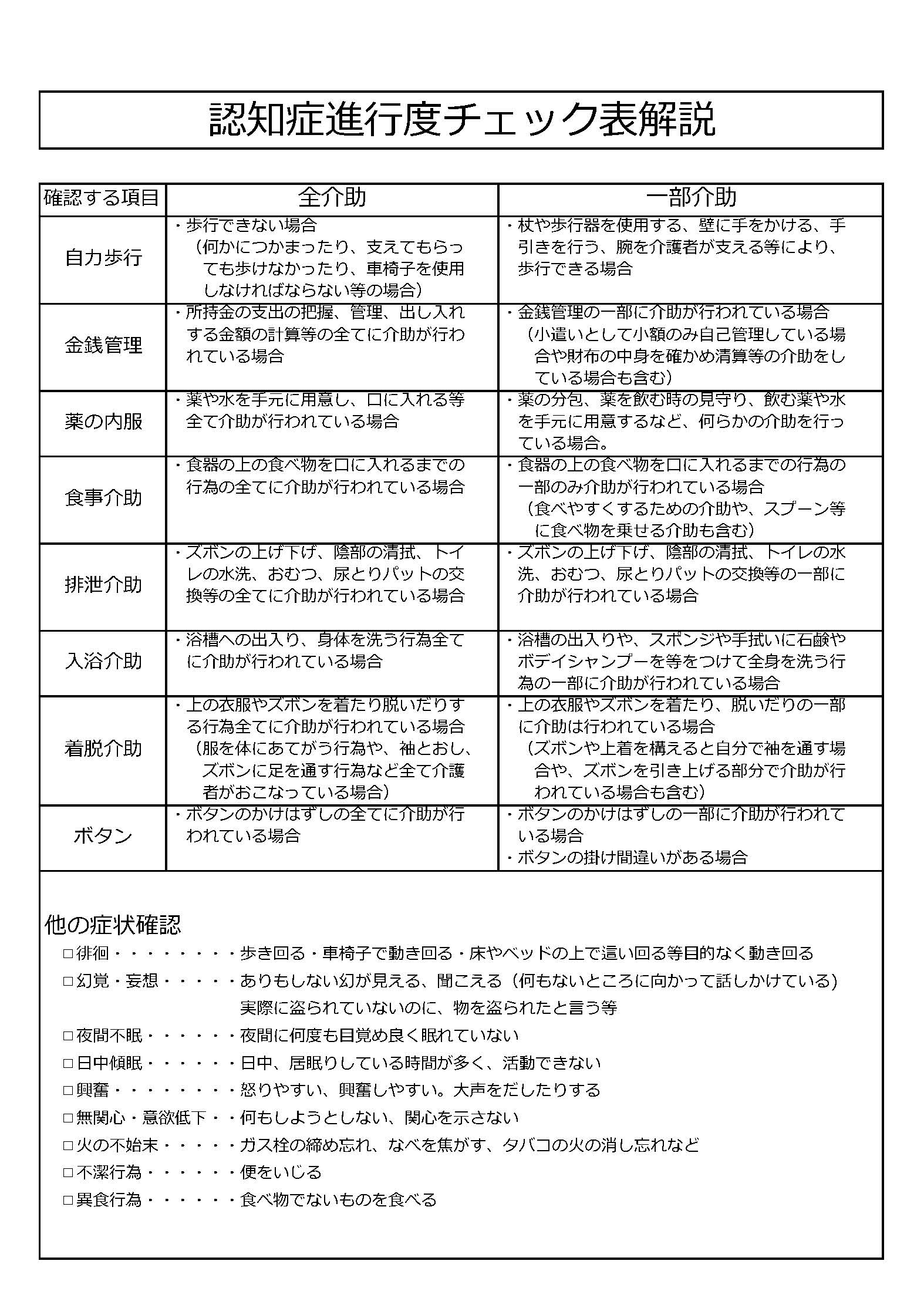
- 認知症進行度チェック表 解説
- 主治意見等 記入欄(かかりつけ医用)9
- 医師意見等 記入欄(専門医用)10
- 内服薬説明書 貼付・記入欄(かかりつけ医用)11
- 血液検査等結果 貼付・記入欄(かかりつけ医用)12
- 予防接種等 貼付・記入欄(医療機関用)13
- 介護保険の情報(ケアマネージャー用)14
- 介護保険の情報(ケアマネージャー用)15
- 現在治療中の合併症と治療薬(ケアマネージャー用)16
- わたしのあしあと(本人・家族用)17
- もしもの時のために(本人・家族用)18
- もしもの時のために(本人・家族用)19
- メッセージ(伝えたいこと)(本人・家族用)20
- メッセージ(伝えたいこと)(本人・家族用)21
- お問い合わせ・相談窓口
- 巻 末
